真空管アンプといえば「高電圧・大型・高価」というイメージが一般的です。しかし、それを根本から覆したのが「YAHAアンプ」です。
わずか12V程度の低電圧で動作しながら、真空管らしい音を楽しめる——そんな一風変わったこの回路は、どのように生まれ、どんな仕組みで動いているのでしょうか?この記事では、YAHAアンプの起源から回路の動作原理、音質の正体までを分かりやすく解説します。

■ YAHAアンプとは何か?
YAHAとは、Yet Another Hybrid Amp(また一つのハイブリッドアンプ)の略称で、インターネット上のDIY文化から生まれた回路方式です。
特徴は以下の通りです:
- 真空管+オペアンプのハイブリッド構成
- 約12Vの低電圧で動作
- ヘッドホンアンプ用途が中心
- 個人設計が起源(商用製品ではない)
つまり、YAHAは「製品」ではなく設計思想そのものです。
■ なぜ生まれたのか?(開発背景)
YAHAアンプは、2000年代のオーディオ環境の変化から生まれました。
● 真空管ブームと課題
当時、真空管人気が再燃していましたが:
- 高電圧で危険
- 回路が大掛かり
- コストが高い
→ 「もっと手軽に楽しめないか?」というニーズ
● 半導体技術の成熟
- オペアンプが高性能化
- 低電圧でも安定動作
→ 「真空管の弱点を補える」
● PCオーディオの普及
- デスクトップ用途
- 小型ヘッドホンアンプ需要
→ YAHAはこの用途に最適
■ 回路構成(全体像)
YAHAアンプは非常にシンプルです。
入力
↓
真空管段(音色付加)
↓
カップリングコンデンサ
↓
オペアンプ(電流増幅)
↓
ヘッドホン出力
役割分担が明確なのが最大の特徴です:
- 音のキャラクター → 真空管
- 駆動力 → オペアンプ
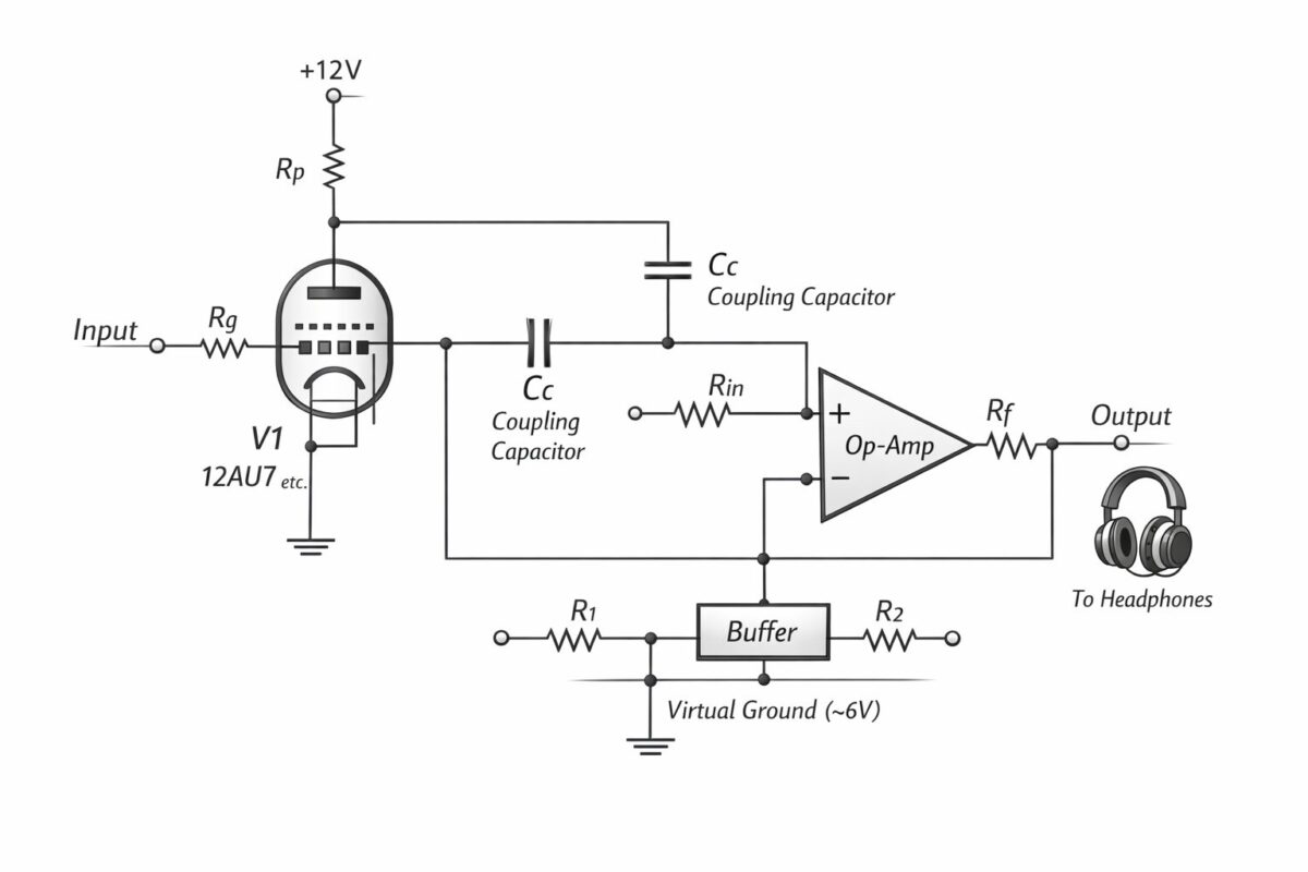
■ 回路図(基本構成例)
代表的なYAHA回路を簡略化すると以下のようになります。

※実際には仮想GND回路などが追加されます
■ 動作原理①:真空管は“あえて非理想動作”
通常の真空管は100V以上で使いますが、YAHAではわずか12V程度。
このとき真空管は:
- 線形領域に入らない
- 非線形(歪み多め)で動作
つまり
「増幅器」というより“音色付加装置”として使われています
■ 動作原理②:カップリングコンデンサの役割
真空管出力には直流成分が含まれるため、
- コンデンサでDCをカット
- AC信号のみ通過
ここで低域特性が決まります。容量が小さいと、低音が痩せる傾向と、容量が大きいと、低音が伸びる傾向があるようです。
■ 動作原理③:オペアンプが実質のパワー段
オペアンプは以下を担当します:
- 電流供給
- 低インピーダンス化
- ゲイン調整
つまり、実際にヘッドホンを鳴らしているのはオペアンプです
※筆者はヘッドフォン出力をパワーアンプに入れています。つまりプリアンプ(ラインアンプ)としての使用。
■ 仮想GND(見落とされがちな重要ポイント)
単電源(12V)のため、
- 中間電位(約6V)を作る
- これを基準として信号を扱う
→ 仮想GND(バーチャルグラウンド)
これが不安定だと、ノイズ増加や歪み悪化に繋がりますので、注意が必要です。
■ YAHAの音はなぜ「暖かい」のか?
音質の正体は回路的に説明できます。
● 真空管段
- 偶数次歪みが多い
→ 柔らかく感じる
● オペアンプ段
- 低歪みでそのまま増幅
→ 結果として:「ほんのり真空管らしい音」
■ メリットと限界
● メリット
- 低電圧で安全
- 小型・低コスト
- 初心者でも製作可能
- 音のキャラクターが分かりやすい
● 限界
- 真空管本来の性能は出ない
- ヘッドルームが狭い
- 歪みは“付加”であり高忠実ではない
■ 結論:YAHAアンプの本質
YAHAアンプは一言でいうと:「真空管を“正しく使わない”ことで成立する回路」と言えると思います。
そして「真空管で音を作り」「オペアンプで成立させる」という、非常に合理的かつ実験的な設計です。
■ こんな人におすすめ
- 真空管に興味はあるが高電圧は避けたい
- DIYでオーディオを楽しみたい
- 音の違いを回路で理解したい
■ まとめ
YAHAアンプは、真空管オーディオの敷居を下げたという効果と、インターネット時代のDIY文化の象徴とも言える存在ではないでしょうか。
「音を作る」という観点で見れば、非常に示唆に富んだ回路と言えると思います。実際に鳴らしてみても魅力的です。ただし、真空管の球転がしやオペアンプ交換で音がかなり変わります。魅力的な音質を手に入れられるかどうかは、センス次第ではないかと思います。
YouTubeでもYAHAアンプを紹介しました。
オーディオ仲間のSさんにメンテナンスしてもらいました
上の動画でも報告していますが、改造中に謎の故障(音が出なくなりました)。放置していたのを思い出してオーディオ仲間に修理、改造してもらった顛末を動画で紹介しています。
もともと24V駆動の改造回路でしたが、Sさんの手が加わり、最終的にはこちらの回路となりました。

Sさんの修理改造も動画になっています。

コメント 他者への誹謗中傷はお控え下さい